sunbet申博,申博官网,sunbet官网工会委员会

关于表彰2017年先进教职员工社团 集体及个人的决定

发布于 2018-04-20 18:26:39     

关于表彰2017年先进教职员工社团

集体及个人的决定

 

各分工会、直属工会小组、专门工作委员会:

2017年校工会加强教职工社团建设,鼓励教职工以兴趣集社,以活动交流。各社团积极开展活动,团结了一大批教职员工,丰富教职工生活,为校园文化增添了色彩,涌现出一批先进集体和个人。

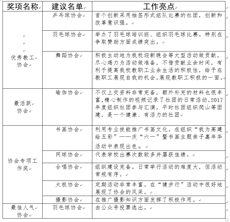
为表彰先进,树立典型,激发教职员工社团活力,鼓励更多教职工关心、参与和支持社团活动,经各社团推荐、网上投票、专家评审、校工会委员会审议通过,教育学院等3个单位获评社团之友奖;乒乓球协会等3个单位获评优秀教工社团奖;瑜伽协会获评最活跃社团奖;网球协会等4个单位获评社团专项工作奖;羽毛球协会获评最佳人气社团奖。张银燕等6人获评先进个人称号;授予曾金平等5活动积极分子称号。

希望受表彰的集体和个人珍惜荣誉,再接再厉,继续关心、参与和支持社团活动,取得更大成绩。

 

 

附件:1. sunbet申博,申博官网,sunbet官网2017年度教职工社团之友获奖名单

    2. sunbet申博,申博官网,sunbet官网教职工社团2017年度先进集体名单

    3. sunbet申博,申博官网,sunbet官网教职工社团2017年度先进个人名单

                   

 

                    sunbet申博,申博官网,sunbet官网工会委员会

                        2018419

 

附件1

 

sunbet申博,申博官网,sunbet官网

2017年度教职工社团之友获奖名单

(排名不分先后)

教育学院(师范学院)分工会

计算机与网络安全学院分工会

化学工程与能源技术学院分工会

 

附件2

sunbet申博,申博官网,sunbet官网

教职工社团2017年度先进集体名单

(排名不分先后)

 blob.png 

附件3

 

sunbet申博,申博官网,sunbet官网

教职工社团2017年度先进个人名单

(排名不分先后)

 

(一)先进个人

张银燕  钟俊宝  张  军  李朝霞  高雁群  廖国君

王  斌  郑陶凌

 

(二)活动积极分子

曾金平  江  龙  于丽敏  萧炽成  周赛红  陈  斌

陈  勇 

 

 


end
Baidu
sogou